• 首页
  • 智能工具
  • 职场问答
  • 付费咨询
  • 政策资讯
  • 关于我们
  • 软件产品
  • 4008-929-767
  • 登录
亲亲小保
首页
  • 首页
  • 政策资讯
  • 文章详情

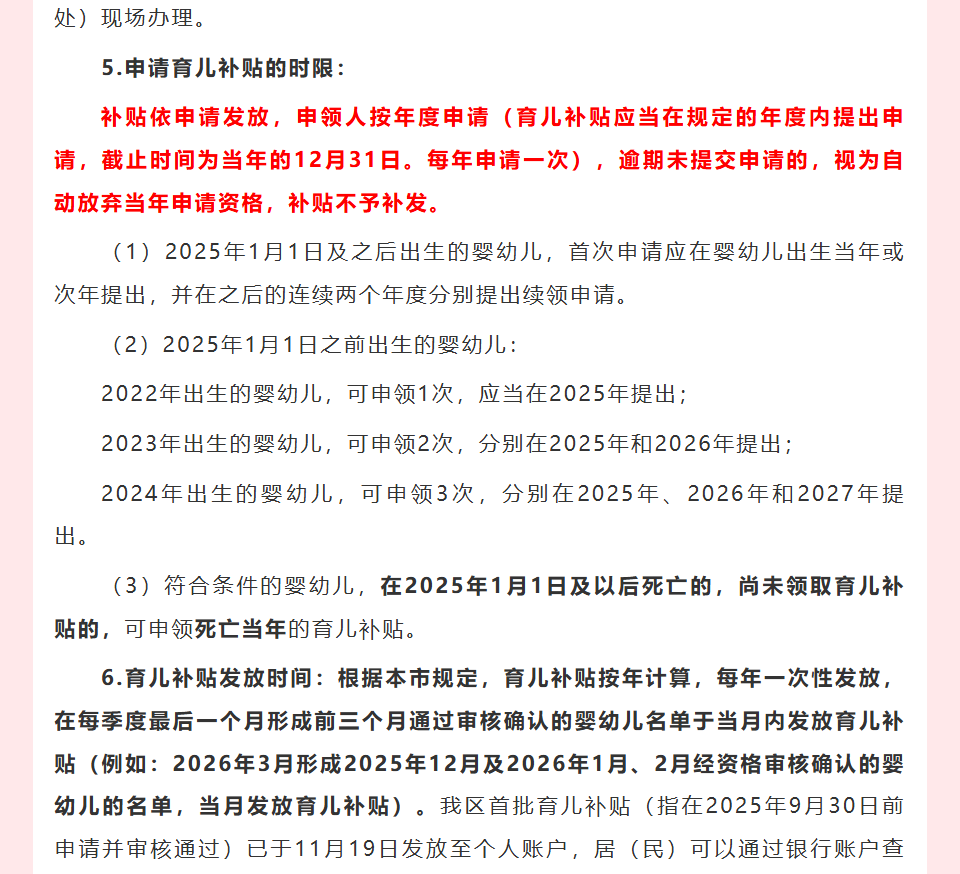
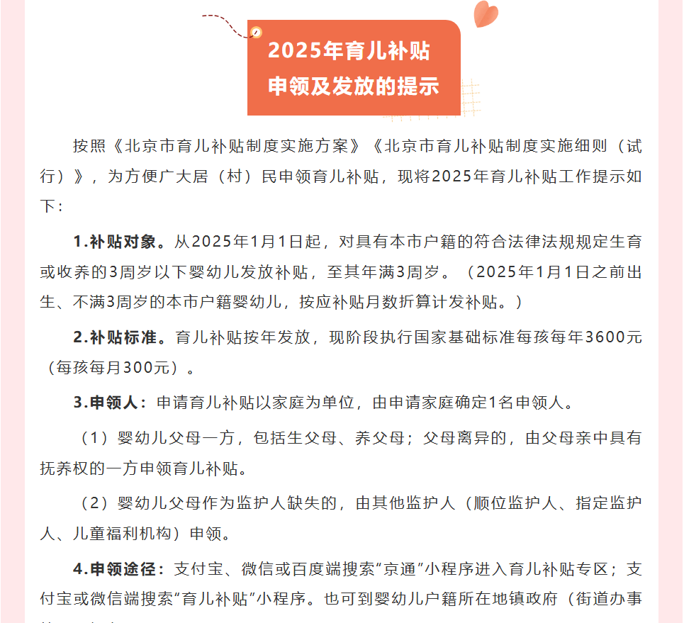
2025年育儿补贴申领及发放的提示

2025-12-24
社保

image.png

image.png

image.png

image.png

image.png二维码.jpg

关联文章
下一篇

·超龄员工索赔社保损失,1年仲裁时效从何时起算?

上一篇

·北京市优化调整住房限购政策

分享

微信

扫描文章二维码分享

企业服务

企业人事社保问题轻松咨询办理

企业人事代理、灵活用工 、人力资源外 包、福利管理 …

员工服务

轻松帮您解决社保问题

社保公积金缴费、社保公积金查询、 社保卡补办、社保转移 …

最新文章

1 社保缴费变了,2026年5月1日起执行!
2 劳动者对延期发放劳动报酬未提出异议的,不构成“默示同意”
3 工伤休了几个月,年假就清零?别被忽悠了!
4 新入职别忘核对社保!原单位社保及时停缴很关键
5 员工隐瞒怀孕入职,公司可以解除劳动合同吗?

咨询电话

4008-929-767

客服邮箱

kefu@qinqinxiaobao.com

产品服务

社保服务 公积金服务 社保转移 社保卡补办

智能工具

社保计算器 公积金计算器 工资计算器 退休年龄计算器

职场常用

职场问答 政策资讯 服务咨询 软件产品

亲亲小保

关于我们 公司历程 公司资质 联系我们

关注亲亲小保公众号

©2026北京金色华勤数据服务有限公司 京ICP备14027983号 京ICP备14027983号-1 网站地图 保准牛 德生科技